bevictor伟德-bv伟德国际体育官方网站
欢迎来到桂林航天工业学院bevictor伟德!
部门首页
部门概况
学院简介
现任领导
组织机构
师资队伍
创新团队
荣誉墙
党建工作
组织建设
组织发展
理论学习
党务公开
特色党建
专业介绍
本科
中外合作
留学生教育
专科
教学科研
教学工作
科研工作
产学研合作
科研平台
广西航空物流中心
招生就业
招生工作
就业工作
校友风采
团学工作
组织建设
创新创业
活动动态
学生社团
优秀学子
伟德国际1946
学工队伍
学工动态
规章制度
公示专区
班级展示
样板党支部
党支部介绍
党建园地
资源下载
教师资源下载
学生资源下载
网络教学资源
专业学会期刊
学校主页
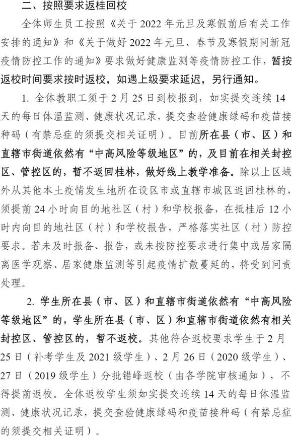
关于做好2022年春季学期开学返校和开学前后学校疫情防控工作的通知
2022年02月10日 10:33 点击:[]
上一条:
关于食堂实行错峰就餐的通知
下一条:
关于2022年元旦及寒假前后有关工作安排的通知
【
关闭
】